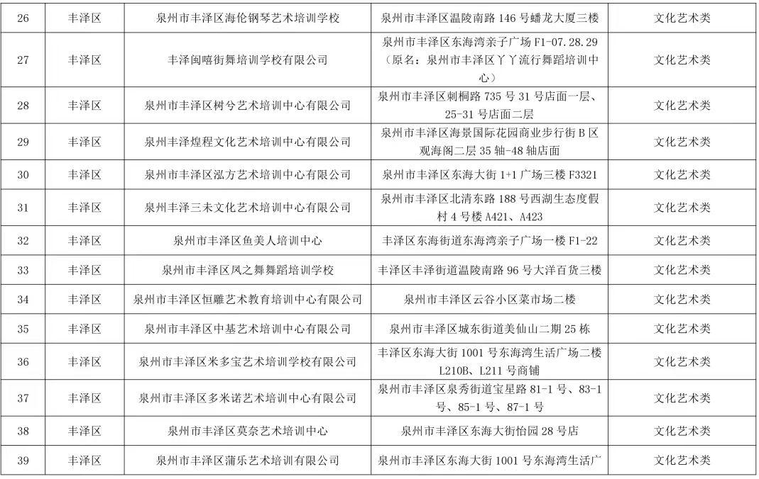
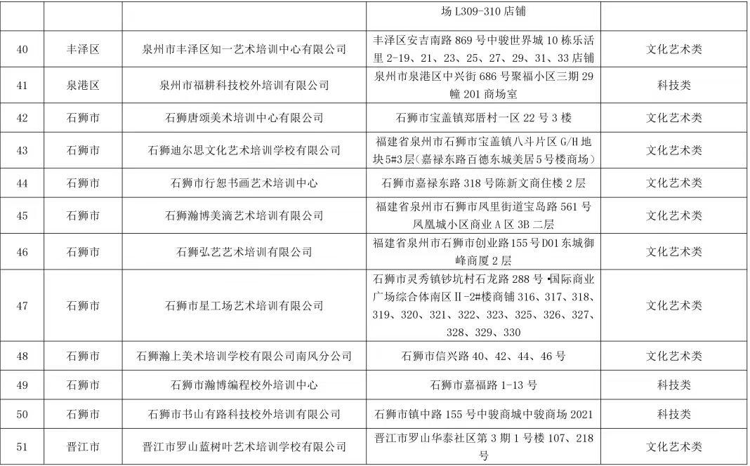
日前,泉州市教育部门公布84家非学科类校外培训机构“白名单”。教育人士提醒,学生如确有需要参加培训,家长应理性选择校外培训机构,不盲目跟风、攀比,在选择校外培训机构时,应在“白名单”中进行选择,切实维护自身合法权益。
自觉抵制违规培训。暑假期间面向中小学生(含3—6岁学龄前儿童)开展的学科类培训均属于违规培训。家长应自觉抵制以“家教辅导”“一对一”“托管”“众筹私教”“素质拓展”等名义开展的非法培训,以及在文化艺术、体育、科技等非学科类校外培训机构中开展学科类培训的违规行为。
理性选择非学科类校外培训。如确需参加文化艺术、体育、科技等非学科类校外培训,家长应根据孩子兴趣爱好和个性发展,理性选择合规的培训机构及培训项目。合规的非学科类培训机构是指经属地非学科类主管部门核准,具备“两证”(即《审批意见书》和《营业执照》或《民办非企业证书》),师资和场地符合要求的机构。
注意防范安全风险。请家长始终坚持安全第一,时刻紧绷“安全弦”。有的培训机构为逃避检查,甚至采取锁门、安装栅栏、封闭消防通道等手段,存在很大安全隐患。请家长引导孩子树立安全防范意识,帮助孩子提高自我防护能力,不参加风险系数较大的校外培训项目,不前往安全难以保障的“无证无照”校外培训场所,切实履行好监护责任,守护好孩子的人身安全。
保护自身合法权益。参加非学科类培训时须签订《中小学生校外培训服务合同(示范文本)》,不要一次性缴纳超过3个月或60课时的费用,且一次性缴费金额不要超过5000元。同时主动索要合规票据和培训合同,并妥善保管。务必通过“校外培训APP家长端”(可从应用市场下载)选课、缴费、销课,切勿把资金转入培训预收费监管账户以外的任何账户(包括私人微信、支付宝等)避免“退费难”“卷款跑路”的纠纷。
市民如发现违规校外培训行为,请及时向属地行业主管部门反映。
非学科类校外培训机构“白名单”







学科类校外培训监督举报方式

文化艺术类校外培训监督举报方式

体育类校外培训监督举报方式

科技类校外培训监督举报方式

扫一扫在手机上查看当前页面